汗液中的信息素與環糊精在25℃水溶液中形成包合物的穩定常數,經測定如表9所示:
表9 汗液中的信息素與環糊精包合物在25℃
水溶液中的穩定常數(lgk,k為1/mol)
.jpg)
資料來源:Rekharsky M.V.et.al., Chem.Rev., 1998.98:1875/1917.
上文所述,是利用負載環糊精空腔的包合作用,實現防守型防蚊作用,如用環糊精或其衍生物(MCT-β-CD)事先與具有低毒或無毒的殺蚊藥品,如氯菊酸先行包合,再將此包合物錨固在織物上,就可成具有攻擊型驅蚊效果(51)。
人們是通過五感,即視覺、聽覺、嗅覺、味覺、觸覺來感知信息的。臭氣或不愉快氣體是通過嗅覺器官來感知的。解決引起人們生活環境中存在的各種不快氣味(氣)問題,紡織品也可擔當起此項任務。例如,汗臭、香煙味和老人臭(nonenal壬烯醛)等,都成令人關注的問題了。其實,上文利用紡織品負載環糊精空腔吸附人體釋放的誘蚊信息素而達到防止蚊叮的避蚊效果。這僅是人們嗅覺尚不能辨認的氣體,以致被另列為被動的防蚊功能。
負載β—環糊精的紡織品對人體分泌的汗氣有包合作用外,同時,對空氣中的香煙煙霧以及其他有害氣體也可進行包合,而在洗滌過程中,能將包合物洗去,重新恢復捕捉香煙煙霧等有害空氣的功能。因此,有人建議用負載β—環糊精紡織品作窗簾,以改善有人吸煙的房間或辦公室內的空氣。
負載β—環糊精的紡織品能吸附人體的汗氣,而來自人身上汗液中也含人們通過食物或藥物攝入體內的化學物質。因而,人們還可以從汗液中檢出諸如荷爾蒙、麻醉品和尼古丁等。從病人身上(汗液)得到有機化合物的識別是提供醫學診斷的新方法。到目前為止,要從病人身上獲取汗樣仍有問題,因而,通常用血液和尿液來檢驗。通過穿著負載環糊精的紡織品,就可使問題變得簡單了,經萃取負載環糊精紡織品,通過氣相色譜法,可以測定被包合人氣中的有機化合物,這是一個饒有新意和待開發的新用途(25)。
(2)芳香和保健
人們從天然香味植物中提取精油,用于治病和美容可追溯到遙遠的過去。將香精灑在紡織品上獲得暫時的香氣做法,可能在過去很長很長的時間內就有一些人嘗試過。可是,上海某一印染廠卻在“大躍進”熱情鼓動下,1958年生產了被譽為“一技香花布”的香味紡織品,一度曾大批量暢銷東南亞和新馬地區,這可以說是香精向紡織品示好的一次公開展示。
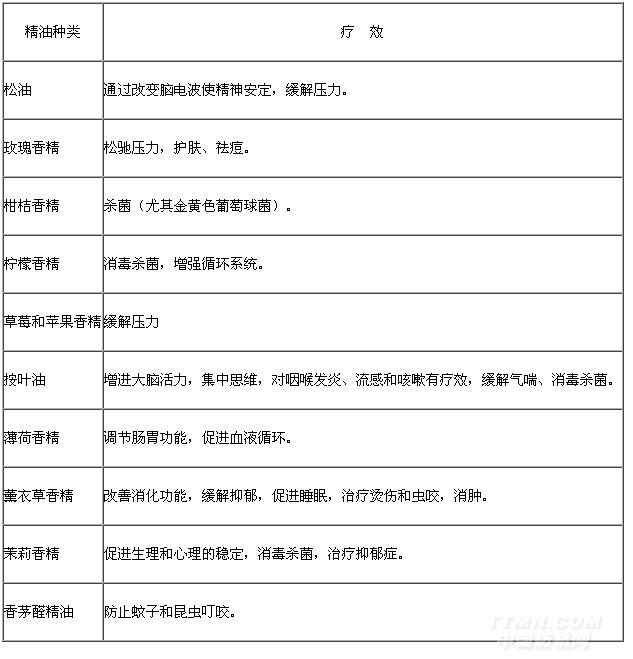
由于工業化飛躍發展,人們對自然界資源掠奪性開采,形成對生態環境的災難。致使人們不得不開始反思,在回歸自然、追求健康的浪潮下,森林浴和芳香治療悄然成為城市生活一種時尚,各種加香產品的蓬勃興起也成為一道風景線,順應這種趨勢具有芳香保健功能的紡織品的開發也受到業界同仁們的關注??茖W研究表明,許多芳香精油具有鎮靜、殺菌和保健等作用。人們又進一步發現某些芳香植物精油還具有一定的藥用功效,可提供一些生理和心理方面的輔助療效(52)。如表10所示
表10 某些精油及其藥用功效
.jpg)
香精一般是由芳樟醇、月桂烯醇等疏水性有機化合物的混合物,沸點較低,在常溫時藉不斷散發出香氣而達到各種功效的。香精的分子結構大多含苯環,其分子尺寸易被環糊精包合,但只要香精的分子部分被包合,就使其緩釋性得到很大的改進,從而可延長香精的使用壽命。
(3)護膚
隨著世界工業化程度的飛速發展,地球的生態環境遭受的破壞程度,早就進入不能自行修復狀態,致使人類生存條件惡化。據美國統計資料稱:20世紀初,大氣中正、負離子比為1:1.2,在上世紀80年代以后就成為1.2:1。這說明人類賴以生存繁衍的重要條件之一,空氣質量下降,這將導致人體和體內調節平衡的恢復功能隨之衰退,使大量人群的身體處于亞健康狀態。特別是大城市,由于人口稠密,工廠大量排放的三廢等原因,致使空氣中的負離子數量遠比郊野少得多。工作和居住房屋密度高,又裝有空調和冰箱等家電設備,進一步使室內空氣中負離子濃密度,只有室外的1/2~1/3,首先是人們的皮膚受到了傷害。
由于人們對皮膚的作用機理深入的研究,認識到化妝品對皮膚保健功能的重要性,導致產生了“將化妝品穿在身上”或“服裝是人的第二層皮膚”的理念,同時,一種時尚化功能性整理—護膚(Skincare)也應運而生(53)。
護膚是指對皮膚具有保濕、滋潤、調理和控制PH值等功能。一般調理皮膚產生緩解疲勞、延緩衰老、提供清新和涼爽感覺,使服用者身心更為適舒和自信。所用原料大都是天然的,并通過化妝品標準檢測,符合環?;瘜W品的各項要求。按其功能為:(1)保濕:角鯊烯(三十碳六烯sgualane)、維生素E、甲殼素、西香蓮油等;(2)緩解疲勞:葡萄油(Grapefruit)、檸檬油、麝香草油等;(3)提神:薄荷油、橙子油、迷迭香等;(4)緩解安定:琥珀樹脂油(Ambertree Resinoil)、纈草(Valerian)、薰衣草精油等;(5)滋潤與調理:膠原蛋白、蠶絲蛋白、蘆薈等。
護膚紡織品倍受廣大婦女消費者的歡迎,而年輕女性是主要消費群體,產品以內衣和床上用品為主。
(4)輔助療效
防止傷口感染或燒傷感染的紡織品,在日常醫療中有明顯的醫療效果,同時也是軍(警)的必備用品。特別局部不穩定地區的沖突中,如伊拉克和阿富汗的路邊炸彈襲擊,以及大規模自然災地地方(如地震等)眾多受傷人員后就容易感染,且不易控制。利用環糊精改性的紡織品,包合廣譜抗生素類藥物,如氯霉素就可制成抗感染紡織品(56、57)。
經β—環糊精與鄰甲氧基肉桂醛包合物處理鞋墊,具有抑制微生物生長和惡臭產生。每平方米含10克活性物的棉織物置于兩層聚氯乙烯之間,對治療腳氣病、皮疹、水皰和皮膚干燥都很有效。
在人群中,患有神經性皮膚病的為數不少,屢醫屢發,干擾生活情趣,若能服用含有抗真菌的環糊精包合物(如抗組胺和抗發炎的藥物)內衣、褲和襪等,情況可能基本改觀。
五、結語:
超分子體系(化學)是由多個分子通過非共介鍵作用力形成的復雜有序和具有某些特定功能的聚集體。它是發生在分子層次上的結合,具有分子層次的特性。這是化學發展走向復雜化而出現的復雜物,環糊精就具有這樣表征。盡管環糊精在染整化學加工中的應用可能尚待時日,染整科技人員應關注它的陣陣叩的聲響。
環糊精及其衍生物可作為低/無毒和可生物降低的紡織助劑。
紡織品表面錨固環糊精后,不僅改變織物的表面性能,同時并為多種功能性織物奠定相當的基礎,特別是開發具有醫療效果的紡織品。
可能環糊精的價格將成為它在染整加工應用的攔路虎。
參考文獻
1、張希等譯(Vogle.F著),超分子化學,吉林大學出版社,1995,92/96
2、Busehmanm,H,S et.al, The Use of Cyclodextrin in Textile Process:An Overiew[J].Text.Inst,1998, 89 Part 1 No.3 554/561
3、王潮霞,反應性環瑚精對棉織物的化學整理,國外紡織技術 2002(2)25/29
4、何中琴,環糊精在紡織品加工上應用,絲綢,1999(3)45/48
5、陳海相等,β—環糊精修飾纖維素纖維的制備,紡織學報,2003,24(5)408/410
6、劉麗雅等,薰衣草β—環糊精包合物的制備工藝研究,印染助劑 2003,(3)30/31
7、劉麗雅等,β—環糊精制備微膠中的機理及應用,印染助劑 2003,(4)5/7
8、萬軍民等,環糊精及其衍生物功能性能研究進展,化學試劑 2004,(1)15/20
9、Martin Chaplin:Water Structure and Science: Cyclodextrins
10、Saenger W.,et.al,Structure of Common Cyclodextin and Their lager Analogus-beyond The donghnut,Chem.Rev.,1998,98 1787/1802
11、劉創,環糊精的結構、性能及應用,香料香精化妝品1997,(5)55/57
12、王蕾,環糊精整理織物的技術開發,印染,2004(8)47/49
13、http://www.Cyclodextin.org. 新型高效安全的單分子包合材料—環糊精及其衍生物
14、http://www.Cyclodextin.org. 環糊精在醫藥工業上的應用
15、林巖錫,環糊精在紡織產業上的應用,紡織速報,108,41/47
16、http://www.Cyclodextin.org. 環糊精安全綜述
17、http://www.Cyclodextin.org. 環糊精及其包合物的應用進展
18、http://www.Cyclodextin.org. 環糊精作為紡織工業上的表面改良劑,簡要介紹Cavasol ®W7 MCT
19、劉雪等,環糊精作為超分子結構的構筑單元,化學業界,2001,(6)321/323(329)
20、童林薈,環糊精化學——基礎與應用,北京科學出版社,2001
21、趙燕等,超分子化學與環糊精,www.CN-Plastics.net
22、http://www.Cyclodextin.org,環糊精在醫藥、化妝品和食品工業上的應用概論㈠、㈡、㈢
23、王春梅等,β—環糊精與香蘭素包合物的制備及其在棉織物上的固著,產業用紡織品,2009(6)40/42
24、龐家杰等,弱酸深蘭5R染料的β—環糊精包合作用研究,印染 2002(7)4/5
25、王春梅譯(Szejtli.J),環糊精在紡織工業上的應用紡織工藝與設備,2005(10)53/56
26、劉玉莉譯(Shibusawa,et,al),環糊精在染色溫度對偶氮分散染料的包容,國外紡織技術,1999(3)22/27
27、王潮霞等,β—環糊精雙活性基染料染色性能的影響,印染,2005(22)1/4
28、D.Knittel,et,al., Technologies for a New Century, Surface Modification of Fibres J.Text,Inst, 2000(2)151/165
29、金中敏,功能性后整理—提升產品價值,2007年享斯邁全國染整新技術和環?;瘜W品研討會論文集(上海)P.39/53
30、Dilek Kut,et.al. An Investigation into the Possibility of using Cyclodextrins in Crease Resistent Finish, Fibres 8 Textiles in Eastan Europe, April/June,2007,15(2):61
31、Lee M.H.,at,al., Grafting onto Cotton fibre with Acrylamidomeltytated β—Cyclodextrin and application[J],of Applied Polymer Science 2000,78(11)1986/1991
32、Lee M.H.,at,al., Synthesis of VinylmonomerContaining β—Cyclodestrin and grafting Onto Cotton Fibre[J].of Applied Polymer Science 2001,80(3)438/446
33、夏友誼等,β—環糊精接技纖維素纖維的制備與機理,紡織學報,2006,27(2):25/28
34、萬軍民等,纖維素纖維接技β—環糊精對苯二酚類分子的包絡識別性能,物理化學學報,2006,22(2):240/243
35、胡智文等,纖維素纖維接技環糊精予聚體的合成與應用,紡織學報,2007 ,28(1)4/8
36、J.P.Moldenhauir, et.al., Textile Finishing with MCT-β-Cyclodextrin, Wacker公司資料
37、H.Hebeish,et.al., Chemical Finishing of Cotton using Reactive Cyclodextrin Coloration Technology,2001, 117; 104/110
38、王潮霞等,芳香保健紡織品的研究與應用,第六屆全國印染后整理學術研討會論文集(2005·青島);P228/232
39、洪新華,溶膠凝膠方法的原理與應用,天津師范大學學報(自然科學版)2001,20(3)5/8
40、T.Textor,er.al.,Melliand Textilber, 1992, 80:229
41、M.Luo,er.al., J.S.D.C,2003, 119(5)29
42、羅敏等,溶膠—凝膠法固色整理,國際紡織導報,2004, (7)72/76
43、B.Mohltig.etr.al., Sol-Gel Science & Technology, 2003, 27:43
44、張亞鵬,溶膠凝膠技術在紡織品抗紫外整理中的應用,印染,2004, 30(7)6/8
45、徐鵬等,納米溶膠改善聚酯抗靜電性能研究,國際紡織導報,2005, (4) :66/70
46、劉麗雅等,β—環糊精開發芳香醫療保健紡織品,產業用紡織品,2002, (12)35/37
47、H.J.Buschmann et.al.,(陳水林譯)經環糊精整理的被動防蚊紡織品
48、X.N.Zeng.et.al., J.Chem.Ecol.,1991, 17: 1469/1492
49、X.N.Zeng.et.al., J.Chem.Ecol.,1996, 22: 237/257
50、E.A.Hallem., Nature,2004, 427: 212/213
51、陸必泰等,紡織品避蚊保健整理劑的研制及應用工藝, 紡織學報,2006, 27(2)92/94
52、戴瑾瑾,功能整理加工的發展趨勢,2006全國紡織品高新面料開發研究會論文集(上海)P1/5
53、楊棟樑,織物功能性整理技術的現狀,全國染整新技術協作網簡訊,第46期(總52期2007.12.28)
54、大阪化學市場中心,健康、快適纖維新の技術上市場,大阪化學品研究系列,vo15.No.205;P74/100
55、Cognis,Active Textiles for an Active Life
56、胡智文等,抗感染功能纖維的制備,產業用紡織品,2008, 26(6)14/17
57、李榮譽等,氯霉素β—環糊精包合物制備及其藥劑學性能研究,中國獸醫雜志,2002, 38(5)42/43
<<上一頁[1][2][3]
相關信息 







推薦企業
推薦企業
推薦企業